刺猬在生态系统中对维持物种多样性发挥着重要作用。近年来,由于人类活动的干扰,刺猬种群数量呈下降趋势。在一些国家,刺猬已被列入红色名录中的“易危”物种。四趾刺猬 (Atelerix albiventris)作为西非和中非的原生物种,是非洲刺猬中体型最小的一种。除了作为宠物外,四趾刺猬还可代替野生刺猬作为动物模型以供科学研究。
近日,公司杨凤堂团队在遗传学植物学/基因组学主流期刊Journal of Genetics and Genomics发表了题为“A haplotype-resolved genome reveals the genetic basis of spine formation in Atelerix albiventris”的研究论文(DOI:10.1016/j.jgg.2024.06.012)。该研究通过组装高质量的四趾刺猬基因组,解析影响刺猬棘刺形成的候选基因,为刺猬的基因组学、遗传多样性研究以及野外保护提供了数据支持。
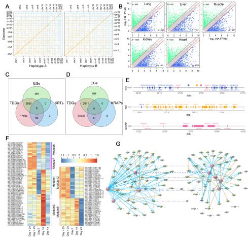
该研究成功组装完成一个高质量的四趾刺猬A. albiventris染色体水平的参考基因组,其中contig N50 为61.32 Mb,scaffold N50为135.93 Mb。通过比较基因组学分析,揭示了鼩鼱和刺猬大约在7700万年前发生分化,而四趾刺猬和欧洲刺猬则在约1038万年前从一个共同祖先开始分化。进一步对角蛋白基因家族分析显示,KRT和KRTAP基因以串联重复的形式形成大型基因簇,这些基因在刺猬皮肤发育过程中特异性表达,对棘刺的形成具有显著影响。通过重构棘刺发育的基因调控网络,研究人员预测KRT2、KRT9和IFP等关键基因在棘刺形成过程中发挥重要作用。

四趾刺猬Atelerix albiventris高质量基因组预测影响棘刺形成的候选基因
A:A. albiventris基因组和两个单型的比较;B:四趾刺猬不同组织中特异性表达等位基因检测;C:串联重复基(TDGs)、扩张家族的基因(EGs)、KRT基因的Venn分析;D:串联重复基因(TDGs)、扩张家族的基因(EGs)和KRTAP基因的Venn分析;E:KRT和KRTAP基因的染色体定位;F:KRT和KRTAP基因的聚类热图;G:A. albiventris背部和腹部皮肤组织之间的基因调控网络比较。节点代表基因(大圆圈表示网络的中心), 浅蓝色和浅棕色的箭头线分别代表激活和抑制调节,线条的粗细与调节强度成正比。
山东理工老员工命与医药公司姜立波教授为该论文第一作者,杨凤堂教授为通讯作者。相关工作得到国家自然科学基金委和山东省自然科学基金优秀青年基金等项目资助。
